YINNET日本双ISP IP VPS服务器测试记录,三网速度、延迟和流媒体解锁情况
YINNET日本双ISP IP VPS服务器怎么样?是否解锁TK、Disney+和Netflix等?本次用于测试的配置详情:1核/1G内存/10G SSD硬盘/1*IPv4/1TB流量/200Mbps宽带/月付$10。本站购得一台作为测试,进行三网延迟、国内方向网速和解锁流媒体等简单测试。
CPU Model : [0;36mIntel(R) Xeon(R) Gold 6138 CPU @ 2.00GHz[0m
CPU Cores : [0;33m1 Cores [0;36m1995.312 MHz x86_64[0m
CPU Cache : [0;36mL2 1024K & [0;33mL3 28160K[0m
CPU Flags : [0;36mAES-NI Enabled & [0;33mVM-x/AMD-V Enabled [0m
OS : [0;36mDebian GNU/Linux 12 (64 Bit) [0;33mKVM[0m
Kernel : [0;36m6.1.0-10-amd64[0m
Total Space : [0;36m3.4 GB / [0;33m10.0 GB [0m
Total RAM : [0;36m166 MB / [0;33m961 MB [0;36m(74 MB Buff)[0m
Total SWAP : [0;36m12 MB / 1023 MB[0m
Uptime : [0;36m0 days 5 hour 13 min[0m
Load Average : [0;36m0.64, 0.84, 0.62[0m
TCP CC : [0;36mcubic + [0;33mfq_codel[0m
Organization : [0;33mAS202736 WISDOM CLOUD INTERNET TECHNOLOGY PTE. LTD.[0m
Location : [0;36mSōka / [0;33mJP[0m
Region : [0;36mSaitama[0m
----------------------------------------------------------------------------------
Unlock Test :
Netflix : [0;32mYes (Region: JP)[0m
YouTube Premium : [0;32mYes (Region: JP)[0m
YouTube CDN : [0;32m[0m
BiliBili China : [0;31mNo[0m
TikTok : [0;31mFailed[0m
iQIYI International : [0;32mYes (Region: JP)[0m
ChatGPT : [0;32mYes (Region: JP)[0m
----------------------------------------------------------------------------------
I/O Speed( 1.0GB ) : [0;33m259 MB/s[0m
I/O Speed( 1.0GB ) : [0;33m337 MB/s[0m
I/O Speed( 1.0GB ) : [0;33m335 MB/s[0m
Average I/O Speed : [0;33m310.3 MB/s[0m
----------------------------------------------------------------------------------
Node Name Upload Speed Download Speed Latency Packet Loss
[0;33m Speedtest.net [0;32m834.20 Mbit/s [0;31m190.20 Mbit/s [0;36m0.91 ms [0m0.0%
[0;33m Zhenjiang 5G CT [0;32m1.07 Mbit/s [0;31m1.50 Mbit/s [0;36m167.26 ms [0mNot available
[0;33m Hangzhou CT [0;32m0.98 Mbit/s [0;31m131.46 Mbit/s [0;36m165.64 ms [0mNot available
----------------------------------------------------------------------------------
Node Name Upload Speed Download Speed Latency Packet Loss
[0;33m Hong Kong CN [0;32m398.77 Mbit/s [0;31m191.62 Mbit/s [0;36m53.95 ms [0m0.0%
[0;33m Taiwan CN [0;32m40.70 Mbit/s [0;31m190.01 Mbit/s [0;36m53.32 ms [0m1.5%
[0;33m Tokyo JP [0;32m875.49 Mbit/s [0;31m190.15 Mbit/s [0;36m0.45 ms [0m0.0%
[0;33m Los Angeles US [0;32m184.39 Mbit/s [0;31m167.94 Mbit/s [0;36m109.01 ms [0m0.0%
[0;33m London UK [0;32m96.05 Mbit/s [0;31m212.00 Mbit/s [0;36m264.30 ms [0m0.0%
[0;33m France FR [0;32m67.48 Mbit/s [0;31m143.20 Mbit/s [0;36m268.24 ms [0m0.0%
----------------------------------------------------------------------------------
[0;33m [0m
详细:https://www.idcoffer.com/?terminal_viewer=5
用于测试的脚本:https://www.idcoffer.com/archives/9258
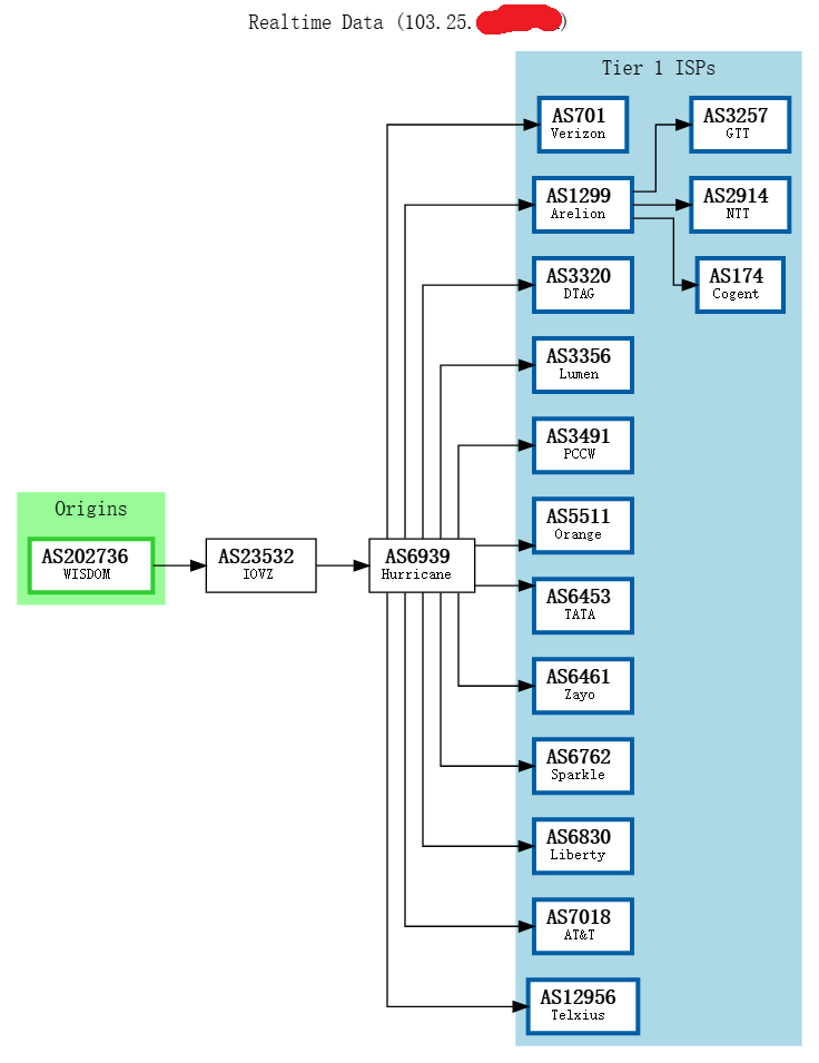
一、路由追踪

1、去程路由
-
广州电信
-
广州移动
-
深圳移动
-
杭州联通
-
南宁电信
| 跳数 | IP | 地区(仅供参考) | AS号(仅供参考) | 时间(毫秒) |
|---|---|---|---|---|
| 1 | 183.61.109.221 | 中国广东广州 chinatelecom.com.cn 电信 | AS58466 / AS4134 | 0.5 / 1.1 / 20.7 |
| 2 | * | * | * | * |
| 3 | * 10.1.4.9 10.1.4.9 |
* 局域网 局域网 |
* | * 30.4 28.4 |
| 4 | * | * | * | * |
| 5 | * | * | * | * |
| 6 | * | * | * | * |
| 7 | * 219.128.214.93 219.128.214.93 |
* 中国广东广州 chinatelecom.com.cn 电信 中国广东广州 chinatelecom.com.cn 电信 |
* AS58466 / AS4134 AS58466 / AS4134 |
* 2 2 |
| 8 | * | * | * | * |
| 9 | * | * | * | * |
| 10 | 202.97.63.30 | 美国加利福尼亚州圣何塞 chinatelecom.com.cn 电信 | AS4134 | 159.5 / 161.9 / 179.8 |
| 11 | 216.218.133.130 216.218.133.130 * |
美国加利福尼亚州圣何塞 he.net 美国加利福尼亚州圣何塞 he.net * |
AS6939 AS6939 * |
158.5 198.2 * |
| 12 | * | * | * | * |
| 13 | * 184.104.199.9 184.104.199.9 |
* 日本东京都东京 he.net 日本东京都东京 he.net |
* AS6939 AS6939 |
* 269.9 280.7 |
| 14 | 210.173.177.187 | 日本东京都东京 mfeed.ad.jp | 305.9 / 357.6 / 366 | |
| 15 | 103.25.*.* | 日本东京都东京 global-na.net | AS202736 | 315.7 / 335.1 / 346.2 |
| 跳数 | IP | 地区(仅供参考) | AS号(仅供参考) | 时间(毫秒) |
|---|---|---|---|---|
| 1 | 183.240.23.236 | 中国广东广州 chinamobile.com 移动 | AS9808 / AS56040 | 0.7 / 9.4 / 48.1 |
| 2 | * | * | * | * |
| 3 | 172.16.20.33 * 172.16.20.33 |
局域网 * 局域网 |
* | 34.7 * 2.3 |
| 4 | * * 120.240.114.61 |
* * 中国广东广州 chinamobile.com 移动 |
* * AS56040 / AS9808 |
* * 3.2 |
| 5 | * 221.183.181.117 * |
* 中国广东广州 chinamobile.com 移动 * |
* AS9808 * |
* 3.1 * |
| 6 | 221.183.167.30 221.183.167.30 * |
中国广东广州 chinamobile.com 移动 中国广东广州 chinamobile.com 移动 * |
AS9808 AS9808 * |
11 70 * |
| 7 | 221.183.92.214 | 中国广东广州 chinamobile.com 移动 | AS9808 | 10.7 / 13.6 / 17.2 |
| 8 | 221.183.92.202 | 中国广东广州 chinamobile.com 移动 | AS9808 | 37.3 / 50.8 / 87.6 |
| 9 | * * 223.120.16.249 |
* * 英国伦敦 chinamobile.com 移动 |
* * AS58453 / AS9808 |
* * 242.3 |
| 10 | 223.120.11.53 | 英国伦敦 chinamobile.com 移动 | AS58453 / AS9808 | 195.7 / 231.9 / 282 |
| 11 | 216.66.90.72 | 英国伦敦 he.net | AS6939 | 195.6 / 199.9 / 223.9 |
| 12 | 184.104.198.125 * * |
英国伦敦 he.net * * |
AS6939 * * |
227.2 * * |
| 13 | * | * | * | * |
| 14 | 184.105.81.30 * * |
法国普罗旺斯-阿尔卑斯-蓝色海岸大区马赛 he.net * * |
AS6939 * * |
285.9 * * |
| 15 | * * 184.105.222.10 |
* * 新加坡 he.net |
* * AS6939 |
* * 359.9 |
| 16 | * | * | * | * |
| 17 | 210.173.177.187 | 日本东京都东京 mfeed.ad.jp | 244.6 / 245.4 / 280.7 | |
| 18 | 103.25.*.* | 日本东京都东京 global-na.net | AS202736 | 242.1 / 245.6 / 281.5 |
| 跳数 | IP | 地区(仅供参考) | AS号(仅供参考) | 时间(毫秒) |
|---|---|---|---|---|
| 1 | 120.232.250.170 | 中国广东深圳 chinamobile.com 移动 | AS56040 / AS9808 | 0.2 / 0.2 / 0.4 |
| 2 | * | * | * | * |
| 3 | 211.136.247.65 | 中国广东深圳 chinamobile.com 移动 | AS56040 / AS9808 | 7.3 / 7.4 / 7.4 |
| 4 | * 221.183.142.81 * |
* 中国广东广州 chinamobile.com 移动 * |
* AS9808 * |
* 9.5 * |
| 5 | * | * | * | * |
| 6 | 221.183.92.214 | 中国广东广州 chinamobile.com 移动 | AS9808 | 14.5 / 14.6 / 15.3 |
| 7 | 221.183.92.202 | 中国广东广州 chinamobile.com 移动 | AS9808 | 21.3 / 21.3 / 22.1 |
| 8 | 223.120.16.249 223.120.16.249 * |
英国伦敦 chinamobile.com 移动 英国伦敦 chinamobile.com 移动 * |
AS58453 / AS9808 AS58453 / AS9808 * |
200.3 200.1 * |
| 9 | * | * | * | * |
| 10 | 216.66.90.72 | 英国伦敦 he.net | AS6939 | 201.9 / 202.2 / 202.2 |
| 11 | * 184.104.198.125 * |
* 英国伦敦 he.net * |
* AS6939 * |
* 203.1 * |
| 12 | * * 184.104.196.230 |
* * 法国法兰西岛大区巴黎 he.net |
* * AS6939 |
* * 209.4 |
| 13 | * * 184.105.81.30 |
* * 法国普罗旺斯-阿尔卑斯-蓝色海岸大区马赛 he.net |
* * AS6939 |
* * 219.3 |
| 14 | * | * | * | * |
| 15 | * | * | * | * |
| 16 | 210.173.177.187 | 日本东京都东京 mfeed.ad.jp | 251.8 / 252 / 254.5 | |
| 17 | 103.25.*.* | 日本东京都东京 global-na.net | AS202736 | 253 / 253.5 / 256 |
| 跳数 | IP | 地区(仅供参考) | AS号(仅供参考) | 时间(毫秒) |
|---|---|---|---|---|
| 1 | 101.71.134.165 | 中国浙江杭州 chinaunicom.com 联通 | AS4837 | 0.9 / 1.2 / 4 |
| 2 | 115.227.49.1 | 中国浙江杭州 chinatelecom.com.cn 电信 | AS58461 / AS4134 | 4.8 / 5.4 / 9.7 |
| 3 | * | * | * | * |
| 4 | * | * | * | * |
| 5 | * | * | * | * |
| 6 | * | * | * | * |
| 7 | * | * | * | * |
| 8 | * * 66.160.133.142 |
* * 美国加利福尼亚州洛杉矶 he.net |
* * AS6939 |
* * 196.7 |
| 9 | * | * | * | * |
| 10 | * | * | * | * |
| 11 | * | * | * | * |
| 12 | * 103.25.*.* 103.25.*.* |
* 日本东京都东京 global-na.net 日本东京都东京 global-na.net |
* AS202736 AS202736 |
* 194.7 196.1 |
| 跳数 | IP | 地区(仅供参考) | AS号(仅供参考) | 时间(毫秒) |
|---|---|---|---|---|
| 1 | 124.226.66.1 | 中国广西南宁 chinatelecom.com.cn 电信 | AS138169 / AS4134 | 2.8 / 16.6 / 67.7 |
| 2 | 192.168.138.1 | 局域网 | 18.9 / 41.1 / 74.2 | |
| 3 | * | * | * | * |
| 4 | * | * | * | * |
| 5 | 180.138.249.157 | 中国广西南宁 chinatelecom.com.cn 电信 | AS138169 / AS4134 | 22.2 / 45.2 / 95.6 |
| 6 | 180.138.249.81 | 中国广西南宁 chinatelecom.com.cn 电信 | AS138169 / AS4134 | 26 / 36.2 / 89.7 |
| 7 | * | * | * | * |
| 8 | 202.97.20.133 * 202.97.20.133 |
中国广东广州 chinatelecom.com.cn 电信 * 中国广东广州 chinatelecom.com.cn 电信 |
AS4134 * AS4134 |
45.1 * 185.6 |
| 9 | * | * | * | * |
| 10 | * | * | * | * |
| 11 | 202.97.63.30 | 美国加利福尼亚州圣何塞 chinatelecom.com.cn 电信 | AS4134 | 186.9 / 189 / 230.5 |
| 12 | * 216.218.133.130 * |
* 美国加利福尼亚州圣何塞 he.net * |
* AS6939 * |
* 240.2 * |
| 13 | * | * | * | * |
| 14 | 184.104.199.9 184.104.199.9 * |
日本东京都东京 he.net 日本东京都东京 he.net * |
AS6939 AS6939 * |
410.5 347.5 * |
| 15 | 210.173.177.187 210.173.177.187 * |
日本东京都东京 mfeed.ad.jp 日本东京都东京 mfeed.ad.jp * |
* |
238.3 188 * |
| 16 | 103.25.*.* | 日本东京都东京 global-na.net | AS202736 | 183.8 / 185.1 / 214.7 |
2、回程路由
-
广州电信
-
茂名联通
-
深圳移动
-
上海移动
-
更多线路
traceroute to 183.61.109.221, 30 hops max, 52 bytes payload, ICMP mode
[93;1m1 [0;22m [37;1m38.244.35.1 [0;22m [92;1mAS174 [0;22m [92;1m [0;22m [37;1mLos Angeles[0;22m [37;1mCalifornia[0;22m [37;1mUnited States[0;22m [37;1m[0;22m cogentco.com
[90;1m [0;22m [96;1m0.50 ms[0;22m
[93;1m2 [0;22m [37;1m210.173.169.73 [0;22m * [92;1m[JPNIC-NET] [0;22m [37;1mTokyo[0;22m [37;1mTokyo[0;22m [37;1mJapan[0;22m [37;1m[0;22m
[90;1m [0;22m [96;1m1.00 ms[0;22m
[93;1m3 [0;22m [37;1m58.138.112.110 [0;22m [92;1mAS2497 [0;22m [92;1m[IIJ] [0;22m [37;1mTokyo[0;22m [37;1mTokyo[0;22m [37;1mJapan[0;22m [37;1m[0;22m iij.ad.jp
[90;1mtky009bb11.IIJ.Net [0;22m [96;1m1.30 ms[0;22m
[93;1m4 [0;22m [37;1m58.138.98.253 [0;22m [92;1mAS2497 [0;22m [92;1m[IIJ] [0;22m [37;1mTokyo[0;22m [37;1mTokyo[0;22m [37;1mJapan[0;22m [37;1m[0;22m iij.ad.jp
[90;1mtky001bb01.IIJ.Net [0;22m [96;1m1.30 ms[0;22m
[93;1m5 [0;22m [37;1m58.138.101.94 [0;22m [92;1mAS2497 [0;22m [92;1m[IIJ] [0;22m [37;1mTokyo[0;22m [37;1mTokyo[0;22m [37;1mJapan[0;22m [37;1m[0;22m iij.ad.jp
[90;1mtky001ix54.IIJ.Net [0;22m [96;1m1.22 ms[0;22m
[93;1m6 [0;22m [37;1m203.215.237.9 [0;22m * [92;1m[CHINANET-FJ] [0;22m [37;1mTokyo[0;22m [37;1mTokyo[0;22m [37;1mJapan[0;22m [37;1m[0;22m 电信
[90;1m [0;22m [96;1m165.16 ms[0;22m
[93;1m7 [0;22m [37;1m202.97.116.209 [0;22m [92;1mAS4134 [0;22m [92;1m[CHINANET-BB] [0;22m [37;1mHong Kong[0;22m [37;1mChina[0;22m [37;1m[0;22m [37;1m[0;22m chinatelecom.com.cn
[90;1m [0;22m [96;1m204.54 ms[0;22m
[93;1m8 [0;22m [37;1m202.97.94.117 [0;22m [92;1mAS4134 [0;22m [92;1m[CHINANET-BB] [0;22m [37;1mGuangzhou[0;22m [37;1mGuangdong Province[0;22m [37;1mChina[0;22m [37;1m[0;22m chinatelecom.com.cn 电信
[90;1m [0;22m [96;1m201.04 ms[0;22m
[93;1m9 [0;22m [37;1m*[0;22m
[93;1m10[0;22m [37;1m*[0;22m
[93;1m11[0;22m [37;1m*[0;22m
[93;1m12[0;22m [37;1m*[0;22m
[93;1m13[0;22m [37;1m*[0;22m
[93;1m14[0;22m [37;1m*[0;22m
[93;1m15[0;22m [37;1m*[0;22m
[93;1m16[0;22m [37;1m*[0;22m
[93;1m17[0;22m [37;1m*[0;22m
[93;1m18[0;22m [37;1m*[0;22m
[93;1m19[0;22m [37;1m*[0;22m
[93;1m20[0;22m [37;1m*[0;22m
[93;1m21[0;22m [37;1m*[0;22m
[93;1m22[0;22m [37;1m*[0;22m
[93;1m23[0;22m [37;1m183.61.109.221 [0;22m [92;1mAS4134 [0;22m [92;1m[APNIC-AP] [0;22m [37;1mGuangzhou[0;22m [37;1mGuangdong Province[0;22m [37;1mChina[0;22m [37;1m海珠区[0;22m chinatelecom.com.cn 电信
[90;1m [0;22m [96;1m202.05 ms[0;22m
traceroute to 221.5.46.129, 30 hops max, 52 bytes payload, ICMP mode
[93;1m1 [0;22m [37;1m38.244.35.1 [0;22m [92;1mAS174 [0;22m [92;1m [0;22m [37;1mLos Angeles[0;22m [37;1mCalifornia[0;22m [37;1mUnited States[0;22m [37;1m[0;22m cogentco.com
[90;1m [0;22m [96;1m0.47 ms[0;22m
[93;1m2 [0;22m [37;1m210.173.169.73 [0;22m * [92;1m[JPNIC-NET] [0;22m [37;1mTokyo[0;22m [37;1mTokyo[0;22m [37;1mJapan[0;22m [37;1m[0;22m
[90;1m [0;22m [96;1m0.95 ms[0;22m
[93;1m3 [0;22m [37;1m58.138.112.97 [0;22m [92;1mAS2497 [0;22m [92;1m[IIJ] [0;22m [37;1mTokyo[0;22m [37;1mTokyo[0;22m [37;1mJapan[0;22m [37;1m[0;22m iij.ad.jp
[90;1mtky009bb10.IIJ.Net [0;22m [96;1m1.85 ms[0;22m
[93;1m4 [0;22m [37;1m*[0;22m
[93;1m5 [0;22m [37;1m202.232.1.158 [0;22m [92;1mAS2497 [0;22m [92;1m[JPNIC-NET] [0;22m [37;1mTokyo[0;22m [37;1mTokyo[0;22m [37;1mJapan[0;22m [37;1m[0;22m iij.ad.jp
[90;1m [0;22m [96;1m203.15 ms[0;22m
[93;1m6 [0;22m [37;1m219.158.112.237[0;22m [92;1mAS4837 [0;22m [92;1m[CU169-BACKBONE][0;22m [37;1mShanghai[0;22m [37;1mChina[0;22m [37;1m[0;22m [37;1mX-I[0;22m chinaunicom.cn 联通
[90;1m [0;22m [96;1m181.68 ms[0;22m
[93;1m7 [0;22m [37;1m219.158.19.86 [0;22m [92;1mAS4837 [0;22m [92;1m[CU169-BACKBONE][0;22m [37;1mShanghai[0;22m [37;1mChina[0;22m [37;1m[0;22m [37;1m[0;22m chinaunicom.cn 联通
[90;1m [0;22m [96;1m189.44 ms[0;22m
[93;1m8 [0;22m [37;1m*[0;22m
[93;1m9 [0;22m [37;1m*[0;22m
[93;1m10[0;22m [37;1m*[0;22m
[93;1m11[0;22m [37;1m120.80.253.18 [0;22m [92;1mAS17816 [0;22m [92;1m[APNIC-AP] [0;22m [37;1mMaoming[0;22m [37;1mGuangdong Province[0;22m [37;1mChina[0;22m [37;1m茂南区[0;22m 中国联通 联通
[90;1m [0;22m [96;1m193.94 ms[0;22m
[93;1m12[0;22m [37;1m120.80.253.102 [0;22m [92;1mAS17816 [0;22m [92;1m[APNIC-AP] [0;22m [37;1mMaoming[0;22m [37;1mGuangdong Province[0;22m [37;1mChina[0;22m [37;1m茂南区[0;22m 中国联通 联通
[90;1m [0;22m [96;1m186.76 ms[0;22m
[93;1m13[0;22m [37;1m*[0;22m
[93;1m14[0;22m [37;1m*[0;22m
[93;1m15[0;22m [37;1m221.5.46.129 [0;22m [92;1mAS17816 [0;22m [92;1m[UNICOM-GD] [0;22m [37;1mMaoming[0;22m [37;1mGuangdong Province[0;22m [37;1mChina[0;22m [37;1m[0;22m 中国联通 联通
[90;1m [0;22m [96;1m183.31 ms[0;22m
traceroute to 120.232.250.170, 30 hops max, 52 bytes payload, ICMP mode
[93;1m1 [0;22m [37;1m38.244.35.1 [0;22m [92;1mAS174 [0;22m [92;1m [0;22m [37;1mLos Angeles[0;22m [37;1mCalifornia[0;22m [37;1mUnited States[0;22m [37;1m[0;22m cogentco.com
[90;1m [0;22m [96;1m0.34 ms[0;22m
[93;1m2 [0;22m [37;1m210.173.169.73 [0;22m * [92;1m[JPNIC-NET] [0;22m [37;1mTokyo[0;22m [37;1mTokyo[0;22m [37;1mJapan[0;22m [37;1m[0;22m
[90;1m [0;22m [96;1m1.02 ms[0;22m
[93;1m3 [0;22m [37;1m*[0;22m
[93;1m4 [0;22m [37;1m58.138.98.141 [0;22m [92;1mAS2497 [0;22m [92;1m[IIJ] [0;22m [37;1mTokyo[0;22m [37;1mTokyo[0;22m [37;1mJapan[0;22m [37;1m[0;22m iij.ad.jp
[90;1mtky001bb01.IIJ.Net [0;22m [96;1m2.77 ms[0;22m
[93;1m5 [0;22m [37;1m58.138.81.174 [0;22m [92;1mAS2497 [0;22m [92;1m[IIJ] [0;22m [37;1mHong Kong[0;22m [37;1mChina[0;22m [37;1m[0;22m [37;1m[0;22m iij.ad.jp
[90;1mhkg002bb01.IIJ.Net [0;22m [96;1m75.91 ms[0;22m
[93;1m6 [0;22m [37;1m210.130.133.10 [0;22m [92;1mAS2497 [0;22m [92;1m[JPNIC-NET] [0;22m [37;1mTokyo[0;22m [37;1mTokyo[0;22m [37;1mJapan[0;22m [37;1m[0;22m iij.ad.jp
[90;1m [0;22m [96;1m77.27 ms[0;22m
[93;1m7 [0;22m [37;1m223.120.3.85 [0;22m [92;1mAS58453 [0;22m [92;1m[CMI-INT] [0;22m [37;1mHong Kong[0;22m [37;1mChina[0;22m [37;1m[0;22m [37;1m[0;22m cmi.chinamobile.com 移动
[90;1m [0;22m [96;1m76.06 ms[0;22m
[93;1m8 [0;22m [37;1m223.120.22.194 [0;22m [92;1mAS58453 [0;22m [92;1m[CMI-INT] [0;22m [37;1mGuangzhou[0;22m [37;1mGuangdong Province[0;22m [37;1mChina[0;22m [37;1m[0;22m cmi.chinamobile.com
[90;1m [0;22m [96;1m234.80 ms[0;22m
[93;1m9 [0;22m [37;1m221.183.92.201 [0;22m [92;1mAS9808 [0;22m [92;1m[CMNET] [0;22m [37;1mGuangzhou[0;22m [37;1mGuangdong Province[0;22m [37;1mChina[0;22m [37;1mX-I[0;22m chinamobileltd.com 移动
[90;1m [0;22m [96;1m215.58 ms[0;22m
[93;1m10[0;22m [37;1m221.183.92.213 [0;22m [92;1mAS9808 [0;22m [92;1m[CMNET] [0;22m [37;1mGuangzhou[0;22m [37;1mGuangdong Province[0;22m [37;1mChina[0;22m [37;1mI-C[0;22m chinamobileltd.com 移动
[90;1m [0;22m [96;1m235.31 ms[0;22m
[93;1m11[0;22m [37;1m221.183.167.29 [0;22m [92;1mAS9808 [0;22m [92;1m[CMNET] [0;22m [37;1mGuangzhou[0;22m [37;1mGuangdong Province[0;22m [37;1mChina[0;22m [37;1m[0;22m chinamobileltd.com
[90;1m [0;22m [96;1m270.41 ms[0;22m
[93;1m12[0;22m [37;1m*[0;22m
[93;1m13[0;22m [37;1m*[0;22m
[93;1m14[0;22m [37;1m211.136.247.190[0;22m [92;1mAS56040 [0;22m [92;1m[CMNET] [0;22m [37;1mGuangzhou[0;22m [37;1mGuangdong Province[0;22m [37;1mChina[0;22m [37;1m[0;22m gd.10086.cn 移动
[90;1m [0;22m [96;1m271.92 ms[0;22m
[93;1m15[0;22m [37;1m120.241.248.74 [0;22m [92;1mAS56040 [0;22m [92;1m[APNIC-AP] [0;22m [37;1mShenzhen[0;22m [37;1mGuangdong Province[0;22m [37;1mChina[0;22m [37;1m[0;22m gd.10086.cn 移动
[90;1m [0;22m [96;1m293.07 ms[0;22m
[93;1m16[0;22m [37;1m*[0;22m
[93;1m17[0;22m [37;1m*[0;22m
[93;1m18[0;22m [37;1m*[0;22m
[93;1m19[0;22m [37;1m120.232.250.170[0;22m [92;1mAS56040 [0;22m [92;1m[APNIC-AP] [0;22m [37;1mShenzhen[0;22m [37;1mGuangdong Province[0;22m [37;1mChina[0;22m [37;1m[0;22m gd.10086.cn 移动
[90;1m [0;22m [96;1m249.35 ms[0;22m
traceroute to 211.136.112.200, 30 hops max, 52 bytes payload, ICMP mode
[93;1m1 [0;22m [37;1m38.244.35.1 [0;22m [92;1mAS174 [0;22m [92;1m [0;22m [37;1mLos Angeles[0;22m [37;1mCalifornia[0;22m [37;1mUnited States[0;22m [37;1m[0;22m cogentco.com
[90;1m [0;22m [96;1m0.61 ms[0;22m
[93;1m2 [0;22m [37;1m210.173.169.73 [0;22m * [92;1m[JPNIC-NET] [0;22m [37;1mTokyo[0;22m [37;1mTokyo[0;22m [37;1mJapan[0;22m [37;1m[0;22m
[90;1m [0;22m [96;1m0.97 ms[0;22m
[93;1m3 [0;22m [37;1m58.138.112.110 [0;22m [92;1mAS2497 [0;22m [92;1m[IIJ] [0;22m [37;1mTokyo[0;22m [37;1mTokyo[0;22m [37;1mJapan[0;22m [37;1m[0;22m iij.ad.jp
[90;1mtky009bb11.IIJ.Net [0;22m [96;1m2.84 ms[0;22m
[93;1m4 [0;22m [37;1m58.138.114.254 [0;22m [92;1mAS2497 [0;22m [92;1m[IIJ] [0;22m [37;1mTokyo[0;22m [37;1mTokyo[0;22m [37;1mJapan[0;22m [37;1m[0;22m iij.ad.jp
[90;1mtky009ix50.IIJ.Net [0;22m [96;1m1.31 ms[0;22m
[93;1m5 [0;22m [37;1m210.130.133.6 [0;22m [92;1mAS2497 [0;22m [92;1m[JPNIC-NET] [0;22m [37;1mTokyo[0;22m [37;1mTokyo[0;22m [37;1mJapan[0;22m [37;1m[0;22m iij.ad.jp
[90;1m [0;22m [96;1m23.04 ms[0;22m
[93;1m6 [0;22m [37;1m223.120.22.122 [0;22m [92;1mAS58453 [0;22m [92;1m[CMI-INT] [0;22m [37;1mShanghai[0;22m [37;1mChina[0;22m [37;1m[0;22m [37;1m[0;22m cmi.chinamobile.com 移动
[90;1m [0;22m [96;1m256.74 ms[0;22m
[93;1m7 [0;22m [37;1m*[0;22m
[93;1m8 [0;22m [37;1m221.183.89.33 [0;22m [92;1mAS9808 [0;22m [92;1m[CMNET] [0;22m [37;1mShanghai[0;22m [37;1mChina[0;22m [37;1m[0;22m [37;1mI-C[0;22m chinamobileltd.com 移动
[90;1m [0;22m [96;1m261.16 ms[0;22m
[93;1m9 [0;22m [37;1m*[0;22m
[93;1m10[0;22m [37;1m*[0;22m
[93;1m11[0;22m [37;1m*[0;22m
[93;1m12[0;22m [37;1m211.136.112.252[0;22m [92;1mAS24400 [0;22m [92;1m[CMNET] [0;22m [37;1mShanghai[0;22m [37;1mChina[0;22m [37;1m[0;22m [37;1m[0;22m sh.10086.cn 移动
[90;1m [0;22m [96;1m322.77 ms[0;22m
[93;1m13[0;22m [37;1m211.136.112.200[0;22m [92;1mAS24400 [0;22m [92;1m[CMNET] [0;22m [37;1mShanghai[0;22m [37;1mChina[0;22m [37;1m[0;22m [37;1m浦东新区[0;22m sh.10086.cn 移动
[90;1m [0;22m [96;1m216.73 ms[0;22m

二、MTR 监控
下图是使用 ping.pe 专业延迟与丢包工具进行测结果。
结果仅供参考,不代表官方真实情况,请悉知。

三、全国ping值
全国个地区延迟都比较高,都在100ms+,基本告别了直连。
-
电信ping延迟测试
-
联通Ping延迟测试
-
移动Ping延迟测试

| 区域/运营商 | 最快 | 最慢 | 平均 |
|---|---|---|---|
| 全部节点 | 上海电信 133ms | 陕西西安电信 275ms | 188ms |
| 华东地区 | 上海电信 133ms | 浙江嘉兴电信 201ms | 174ms |
| 华南地区 | 广东东莞电信 152ms | 广东佛山电信 180ms | 168ms |
| 华中地区 | 河南洛阳电信 174ms | 湖北十堰电信 211ms | 185ms |
| 华北地区 | 山西太原电信 182ms | 内蒙古电信 226ms | 200ms |
| 西南地区 | 云南昆明电信 179ms | 云南玉溪电信 230ms | 196ms |
| 西北地区 | 甘肃兰州电信 188ms | 陕西西安电信 275ms | 219ms |
| 东北地区 | 吉林长春电信 190ms | 辽宁大连电信 202ms | 194ms |

| 区域/运营商 | 最快 | 最慢 | 平均 |
|---|---|---|---|
| 全部节点 | 上海联通 178ms | 黑龙江哈尔滨联通 243ms | 205ms |
| 华东地区 | 上海联通 178ms | 浙江舟山联通 226ms | 198ms |
| 华南地区 | 广东广州联通 192ms | 广西柳州联通 213ms | 203ms |
| 华中地区 | 湖北咸宁联通 197ms | 湖北武汉联通 205ms | 199ms |
| 华北地区 | 天津联通 190ms | 河北邯郸联通 209ms | 201ms |
| 西南地区 | 贵州贵阳联通 194ms | 四川眉山联通 226ms | 207ms |
| 西北地区 | 陕西西安联通 205ms | 新疆乌鲁木齐联通 230ms | 214ms |
| 东北地区 | 辽宁沈阳联通 212ms | 黑龙江哈尔滨联通 243ms | 231ms |

| 区域/运营商 | 最快 | 最慢 | 平均 |
|---|---|---|---|
| 全部节点 | 浙江杭州移动 211ms | 四川雅安移动 406ms | 304ms |
| 华东地区 | 浙江杭州移动 211ms | 安徽淮南移动 381ms | 298ms |
| 华南地区 | 广东深圳移动 224ms | 海南海口移动 320ms | 263ms |
| 华中地区 | 河南郑州移动 304ms | 湖北武汉移动 391ms | 338ms |
| 华北地区 | 北京移动 268ms | 河北承德移动 337ms | 302ms |
| 西南地区 | 云南昆明移动 244ms | 四川雅安移动 406ms | 331ms |
| 西北地区 | 青海西宁移动 257ms | 陕西西安移动 350ms | 312ms |
| 东北地区 | 黑龙江哈尔滨移动 289ms | 辽宁大连移动 372ms | 325ms |
四、Geekbench 6 测试

详细信息:https://browser.geekbench.com/v6/cpu/16239444
性能方面,母鸡为 Intel(R) Xeon(R) Gold 6138 处理器,Geekbench 6 单核得分704,性能虽然一般,用来部署流量转发还迎刃有余。
顺手放出Geekbench 6测试方法:
mkdir geekbench \
&& curl -s https://down.vpsaff.net/linux/geekbench/Geekbench-6.5.0-Linux.tar.gz | tar xz --strip-components=1 -C ./geekbench \
&& ./geekbench/geekbench6 --upload
耐心等待测试完成即可。由于测试非常消耗服务器性能,请不要在共享VPS服务器上反复运行,影响邻居体验。
五、媒体解锁测试
解锁相当给力,如Netflix:、Disney+、YouTube Premium等都是解锁的,切位置正确识别成日本。
[36m** 正在测试 IPv4 解锁情况[0m
--------------------------------
[36m** 您的网络为: Wisdom Cloud Internet Technology Pte. (103.25.*.*)[0m
============[ Multination ]============
Dazn: [32mYes (Region: JP)[0m
Disney+: [32mYes (Region: JP)[0m
Netflix: [32mYes (Region: JP)[0m
YouTube Premium: [32mYes (Region: JP)[0m
Amazon Prime Video: [32mYes (Region: JP)[0m
TVBAnywhere+: [32mYes[0m
Spotify Registration: [31mNo[0m
OneTrust Region: [32mJP [Saitama][0m
iQyi Oversea Region: [32mJP[0m
Bing Region: [33mJP (Risky)[0m
Apple Region: [32mJP[0m
YouTube CDN: [31mFailed (Error: IATA: AP Not Found)[0m
Netflix Preferred CDN: [32mTokyo[0m
ChatGPT: [32mYes[0m
Google Gemini: [32mYes (Region: JPN)[0m
Claude: [32mYes[0m
Wikipedia Editability: [32mYes[0m
Google Play Store: [32mJapan [0m
Google Search CAPTCHA Free: [32mYes[0m
Steam Currency: [32mJPY[0m
[33m ---Forum---[0m
Reddit: [32mYes[0m
[33m ---Game---[0m
SD Gundam G Generation Eternal: [32mYes[0m
=======================================
===============[ Japan ]===============
DMM: [32mYes[0m
DMM TV: [31mNo[0m
Abema.TV: [31mNo[0m
Niconico: [31mFailed (Error: PAGE ERROR)[0m
Telasa: [31mNo[0m
U-NEXT: [32mYes[0m
Hulu Japan: [31mNo[0m
TVer: [31mFailed (Error: PAGE ERROR)[0m
Lemino: [32mYes[0m
AnimeFesta: [32mYes[0m
WOWOW: [31mFailed (Error: PAGE ERROR 1)[0m
VideoMarket: [32mYes[0m
D Anime Store: [32mYes[0m
FOD(Fuji TV): [32mYes[0m
Radiko: [32mYes (City: TOKYO)[0m
Karaoke@DAM: [32mYes[0m
J:com On Demand: [32mYes[0m
WATCHA: [32mYes[0m
Rakuten TV JP: [31mNo[0m
[33m ---Game---[0m
Kancolle Japan: [31mFailed (Network Connection)[0m
Pretty Derby Japan: [32mYes[0m
Konosuba Fantastic Days: [31mFailed (Network Connection)[0m
Princess Connect Re:Dive Japan: [32mYes[0m
Project Sekai: Colorful Stage: [32mYes[0m
[33m ---Music---[0m
Mora: [32mYes[0m
music.jp: [32mYes[0m
[33m ---Forum---[0m
EroGameSpace: [32mYes[0m
=======================================
[36m** 正在测试 IPv6 解锁情况[0m
[36m当前主机不支持 IPv6,跳过...[0m
[0;33m [0m
六、IP质量检测
IP质量不错,大部分风险系数都在低以下。
一、基础信息([3mMaxmind 数据库[0m)
[36m自治系统号: [32mAS202736[0m
[36m组织: [32mWisdom Cloud Internet Technology Pte. Ltd.[0m
[36m坐标: [32m139°41′24″E, 35°41′24″N[0m
[36m地图: [4m[32mhttps://check.place/35.69,139.69,14,cn[0m
[36m城市: [32mN/A[0m
[36m使用地: [32m[JP]日本[0m[32m, [AS]亚洲[0m
[36m注册地: [32m[JP]日本[0m
[36m时区: [32mAsia/Tokyo[0m
[36mIP类型: [42m[1m[37m 原生IP [0m
二、IP类型属性
[36m数据库: [3m IPinfo ipregistry ipapi IP2Location AbuseIPDB [0m
[36m使用类型: [0m [42m[37m[1m 家宽 [0m [42m[37m[1m 家宽 [0m [41m[37m[1m 机房 [0m [41m[37m[1m 机房 [0m [42m[37m[1m 家宽 [0m
[36m公司类型: [0m [42m[37m[1m 家宽 [0m [43m[37m[1m 商业 [0m [43m[37m[1m 商业 [0m [41m[37m[1m 机房 [0m
三、风险评分
[36m风险等级: [3m[37m[42m极低 低 [43m 中等 [41m 高 极高[0m
[36mIP2Location:[37m[1m [42m [43m [41m 99|[0m[31m[1m高风险[0m
[36mScamalytics:[37m[1m 0[42m|[43m[41m[0m[32m[1m低风险[0m
[36mipapi:[37m[1m 0.00%[42m|[43m[41m[0m[32m[1m极低风险[0m
[36mAbuseIPDB:[37m[1m 0[42m|[43m[41m[0m[32m[1m低风险[0m
[36mIPQS:[37m[1m [42m 75[43m|[41m[0m[33m[1m可疑IP[0m
[36mDB-IP:[37m[1m [42m|[43m[41m[0m[32m[1m低风险[0m
四、风险因子
[36m库: [3mIP2Location ipapi ipregistry IPQS Scamalytics ipdata IPinfo IPWHOIS[0m
[36m地区: [0m [32m[JP][0m [32m[JP][0m [32m[JP][0m [32m[JP][0m [32m[JP][0m [32m[JP][0m [32m[JP][0m [32m[JP][0m
[36m代理: [0m [31m[1m 是 [0m [32m[1m 否 [0m [32m[1m 否 [0m [31m[1m 是 [0m [32m[1m 否 [0m [32m[1m 否 [0m [32m[1m 否 [0m [32m[1m 否 [0m
[36mTor: [0m [32m[1m 否 [0m [32m[1m 否 [0m [32m[1m 否 [0m [32m[1m 否 [0m [32m[1m 否 [0m [32m[1m 否 [0m [32m[1m 否 [0m [32m[1m 否 [0m
[36mVPN: [0m [31m[1m 是 [0m [32m[1m 否 [0m [31m[1m 是 [0m [31m[1m 是 [0m [32m[1m 否 [0m [32m[1m 无 [0m [32m[1m 否 [0m [31m[1m 是 [0m
[36m服务器:[0m [31m[1m 是 [0m [31m[1m 是 [0m [32m[1m 否 [0m [32m[1m 无 [0m [32m[1m 否 [0m [31m[1m 是 [0m [32m[1m 否 [0m [32m[1m 否 [0m
[36m滥用: [0m [32m[1m 否 [0m [32m[1m 否 [0m [32m[1m 否 [0m [32m[1m 否 [0m [32m[1m 否 [0m [32m[1m 否 [0m [32m[1m 无 [0m [32m[1m 无 [0m
[36m机器人:[0m [32m[1m 否 [0m [32m[1m 否 [0m [32m[1m 无 [0m [32m[1m 否 [0m [32m[1m 否 [0m [32m[1m 无 [0m [32m[1m 无 [0m [32m[1m 无 [0m
五、流媒体及AI服务解锁检测
[36m服务商: [3m TikTok Disney+ Netflix Youtube AmazonPV Reddit ChatGPT [0m
[36m状态: [42m[37m 解锁 [0m [42m[37m 解锁 [0m [42m[37m 解锁 [0m [42m[37m 解锁 [0m [42m[37m 解锁 [0m [42m[37m 解锁 [0m [42m[37m 解锁 [0m [0m
[36m地区: [32m [JP] [JP] [JP] [JP] [JP] [JP] [JP] [0m
[36m方式: [42m[37m 原生 [0m [42m[37m 原生 [0m [42m[37m 原生 [0m [42m[37m 原生 [0m [42m[37m 原生 [0m [42m[37m 原生 [0m [42m[37m 原生 [0m [0m
六、邮局连通性及黑名单检测
[36m本地25端口出站:[0m[32m可用[0m
[36m通信:[0m[30m+[0m[42m[37m[1mGmail[0m[30m+[0m[42m[37m[1mOutlook[0m[30m+[0m[42m[37m[1mYahoo[0m[30m+[0m[42m[37m[1mApple[0m[30m-[0m[41m[37m[1mQQ[0m[30m+[0m[42m[37m[1mMailRU[0m[30m+[0m[42m[37m[1mAOL[0m[30m-[0m[41m[37m[1mGMX[0m[30m-[0m[41m[37m[1mMailCOM[0m[30m+[0m[42m[37m[1m163[0m[30m+[0m[42m[37m[1mSohu[0m[30m-[0m[41m[37m[1mSina[0m
[36mIP地址黑名单数据库: [0m[36m有效 [1m439 [0m[32m正常 [1m416 [0m[33m已标记 [1m23 [0m[31m黑名单 [1m0[0m
========================================================================
[0;33m [0m
七、双ISP属性检查

八、日本双ISP VPS
7折优惠码:YINNET30OFF
日本双ISP VPS,严禁违反日本法律,请填写真实信息,乱填信息砍单未验证邮箱者删机不退

